山东云天职业技工学校
庆云县职业中等专业学校
庆云云天职业中等专业学校
首页
学校概况
机构设置
院部设置
教育教学
职教高考
招生就业
校园文化
师生风采
交流合作
幸福教育
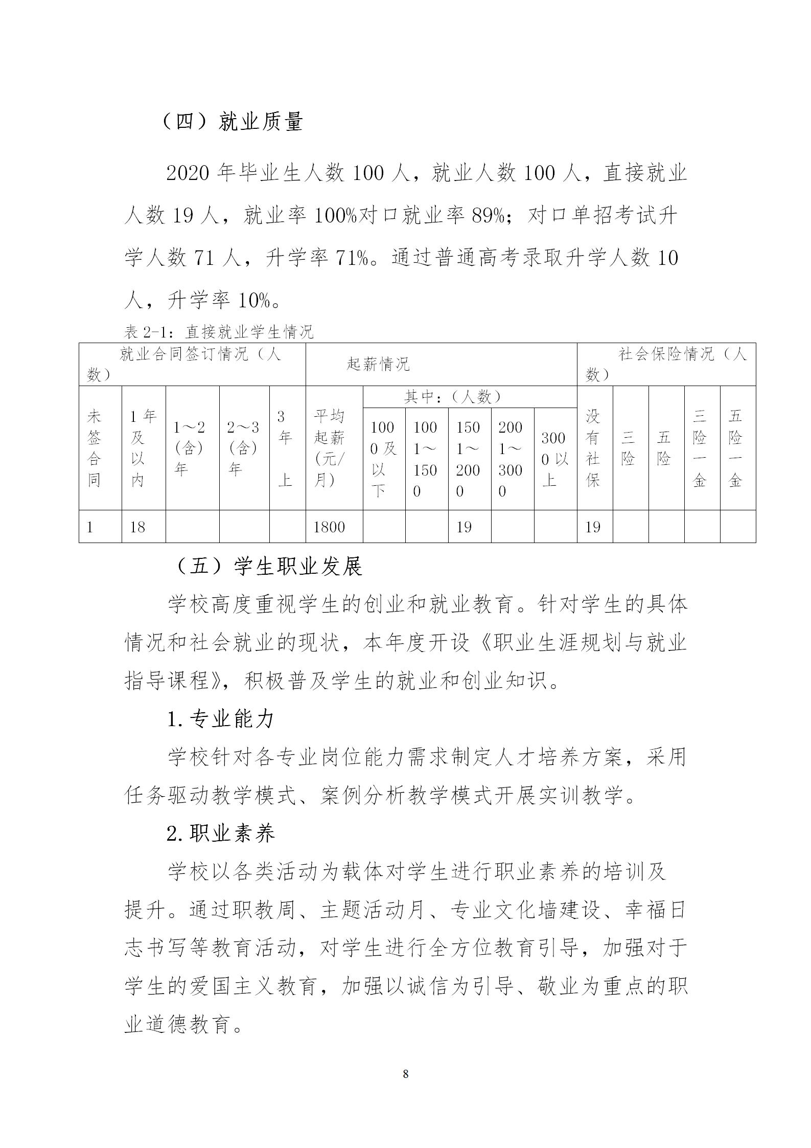
2020年庆云县职业中等专业学校年度质量报告
上一篇:
2020年渤海经济发展中等专业学校年度质量报告
下一篇:
从习主席讲话中,读出“三个担当”